为深入贯彻习近平新时代中国特色社会主义思想和党的十九大精神,落实《国务院办公厅关于印发政府网站发展指引的通知》(国办发〔2017〕47号,以下简称《指引》),推动各级政府网站运用信息化手段方便企业群众办事、回应社会关切、构建一体化在线服务平台,按照工作安排,国务院办公厅政府信息与政务公开办公室(以下简称国办信息公开办)近期组织开展了2018年第一季度全国政府网站抽查。现将有关情况通报如下:
一、总体情况
截至2018年3月1日,全国正在运行的政府网站23269家。其中,国务院部门及其内设、垂直管理机构政府网站1872家,省级政府门户网站32家,省级政府部门网站2349家,市级政府门户网站523家,市级政府部门网站14097家,县级政府门户网站2750家,县级以下政府网站1645家。
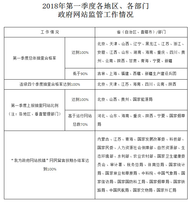
第一季度,国办信息公开办随机人工抽查各地区政府网站303个,总体合格率95%。其中,北京等21个地区政府网站抽查合格率为100%;北京、天津、江苏、海南、四川、云南、陕西连续四个季度抽查合格率达100%。各地区、各部门共抽查本地区、本部门政府网站11639个,占运行政府网站总数的50%,总体合格率95%。经抽样复核,地区和部门抽查情况整体真实准确,抽查情况和问题网站名单已在中国政府网公开。
第一季度,各地区、各部门进一步加强对不合格政府网站责任单位和人员的问责工作,196名有关责任人被上级主管单位约谈,29人作出书面检查,35人被通报批评,12人被调离岗位或免职。“我为政府网站找错”平台收到网民有效留言13542条,总体办结率达99%。内蒙古、江苏、青海、国家发展改革委、科技部等26个地区和部门留言按期办结率达100%。全国“两会”期间,各地区、各部门加强值守,及时处置风险隐患,确保了政府网站运行安全。
此外,各省(自治区、直辖市)、国务院各部门均按照《指引》要求发布了《政府网站监管年度报表》。23027个政府网站发布了《政府网站工作年度报表》,占运行政府网站总数的99%。各省(自治区、直辖市)政府门户网站均开设专栏,集中发布本地区政府网站工作年度报表。
二、主要问题
(一)网站管理不到位。一些政府网站存在逃避监管的现象。如“辽宁省社会组织网”未在全国政府网站信息报送系统中填报。西藏自治区那曲市“那曲物流中心管理局”网、上海市浦东新区“曹路镇人民政府”网首页长期不更新,且发稿日期造假。广西壮族自治区玉林市司法局同时开设两个网站,其中一个网站长期不更新且未纳入常态化监管。此外,“江西省人民政府公报”网、“宁夏回族自治区人民政府国有资产监督管理委员会”网等未按要求发布《政府网站工作年度报表》。
(二)在线服务不便民。江西省“九江市工商行政管理局”网、陕西省“永寿县政务服务中心”网、宁夏回族自治区“中卫市教育局”网等多个政务服务事项办事指南要素不全,缺少办理依据、办事流程、表格下载等。河北省唐山市“开平区教育局”网无搜索功能。广东省“汕头市公路局”网等网站搜索功能不可用。
(三)互动渠道不畅通。一是部分政府网站仍未添加“我为政府网站找错”监督举报平台入口,如河南省信阳市“信阳羊山新区”网、四川省“四川政务服务网”、“新疆生产建设兵团卫生局”网等。二是一些政府网站无互动交流栏目,如浙江省“杭州普法网”、新疆维吾尔自治区“喀什特区信息网”等。三是部分政府网站互动栏目长期不回应,如“内蒙古自治区节能减排网”、吉林省“吉林老龄网”、河南省“辉县市卫生和计划生育委员会”网、广西壮族自治区“蒙山县林业局”网等。
(四)域名标识不规范。山西省“晋城市中小企业局”网、重庆市“璧山区国土资源和房屋管理局公众信息网”等网站域名仍以“.com”为后缀。上海市“浦东新区政府采购中心”网、山东省济宁市兖州区“兖州公共资源交易网”等网站网页底部功能区未列明党政机关网站标识、网站标识码、ICP备案编号和公安机关备案标识。
三、下一步工作要求
各地区、各部门要坚持以习近平新时代中国特色社会主义思想为指导,全面贯彻落实党的十九大精神,按照全国网络安全和信息化工作会议的部署,把“互联网+政务服务”作为推动政府职能转变的重点,立足为市场主体添活力、为人民群众增便利,进一步创新政府网站管理,提升网上服务能力,加快建设整体联动、高效惠民的网上政府。
各地区、各部门要进一步规范政府网站开办、整合、备案流程。深入做好查遗补漏工作,将各级各类政府网站纳入统一监管。扎实开展常态化抽查,持续优化指标,严格考核问责,提升监管实效。整合优化在线服务功能,提供准确实用的网站搜索,不断提升政务服务水平。畅通公众网络问政渠道,切实为群众咨询问题、建言献策提供便利。完善网站安全保障机制,建立健全内容发布审核和用户信息保护制度,加大对假冒政府网站打击力度,维护人民群众合法权益。
各地区、各部门请于6月20日前将第二季度网站抽查、在线服务、互动交流等情况书面报送国办信息公开办。对本次通报的问题网站,各有关地区要采取有力措施进行整改,整改情况与抽查情况一并报送。
附件:1.2018年第一季度各地区、各部门政府网站监管工作情况
2.各地区政府网站运行和抽查情况
3.抽查发现存在突出问题的政府网站名单
2018年4月28日
(本文有删减)
附件1

附件2

附件3

来源:中国政府网
http://www.gov.cn/zhengce/content/2018-05/16/content_5291243.htm
发布日期:2018年05月16日